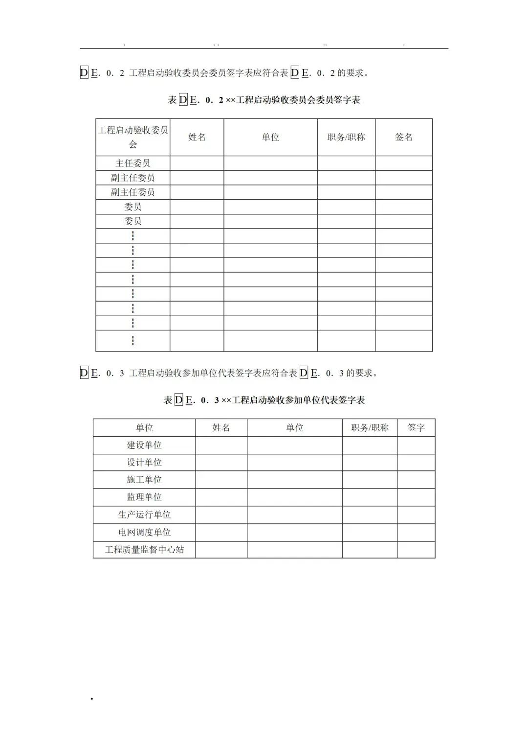
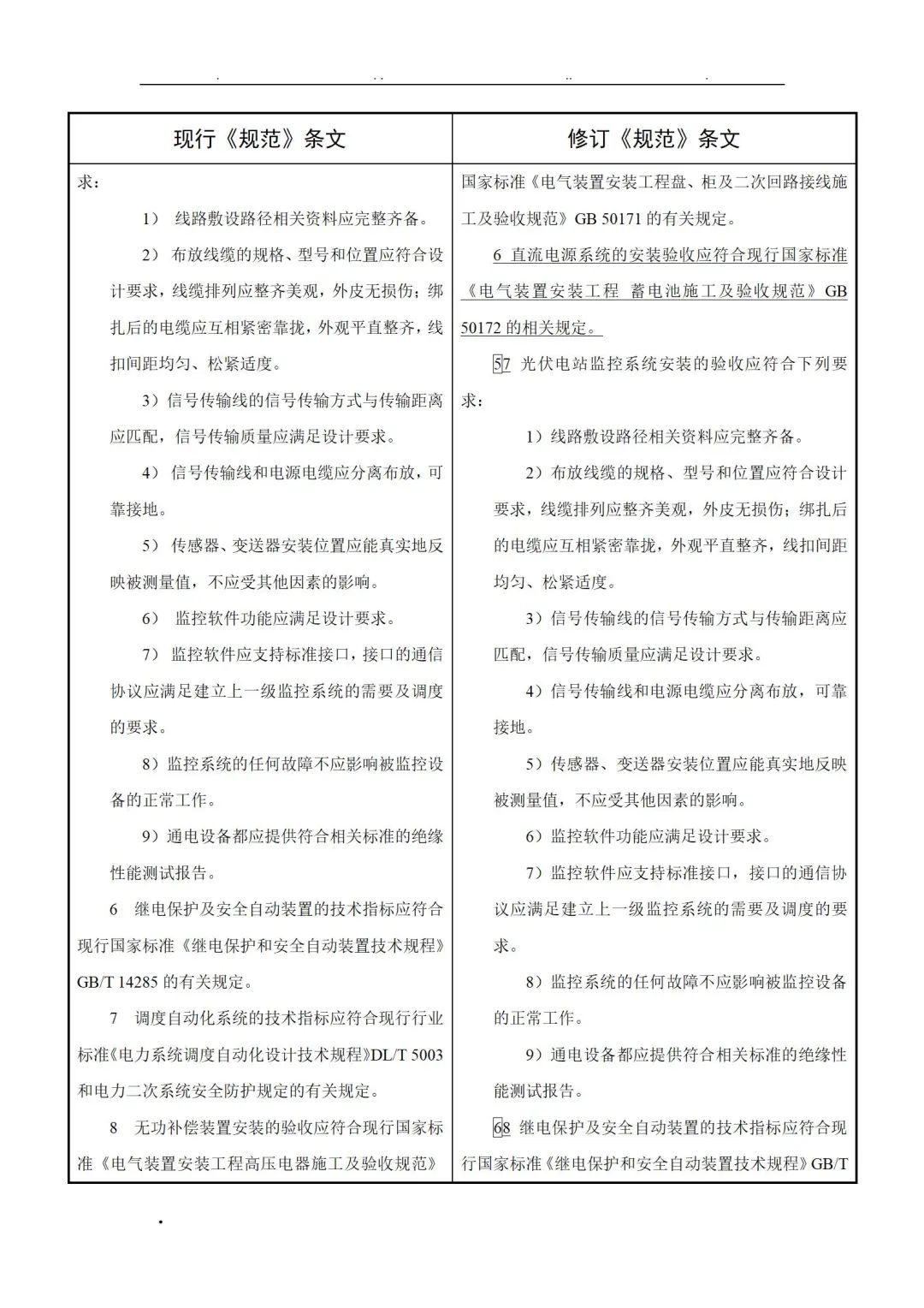
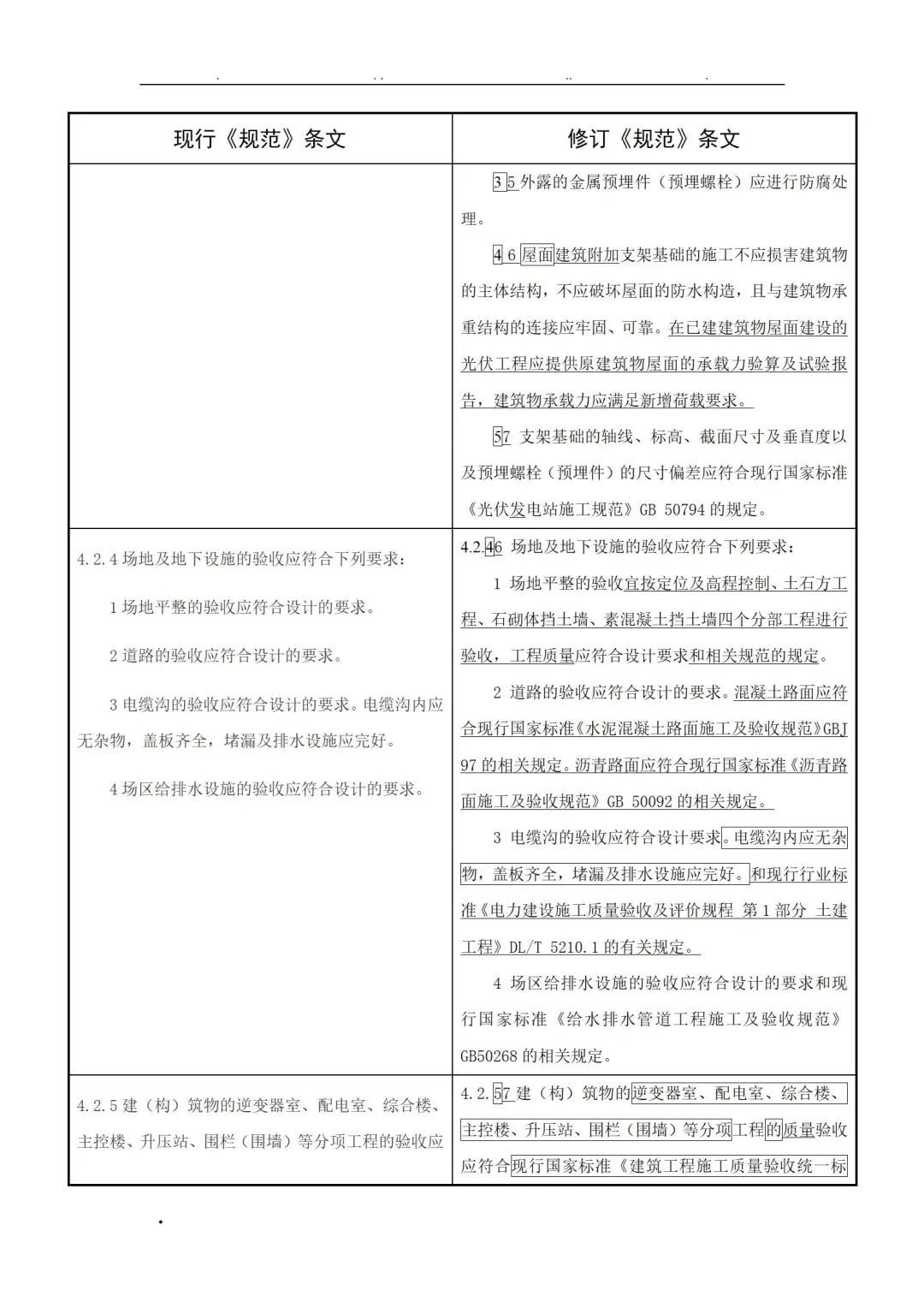
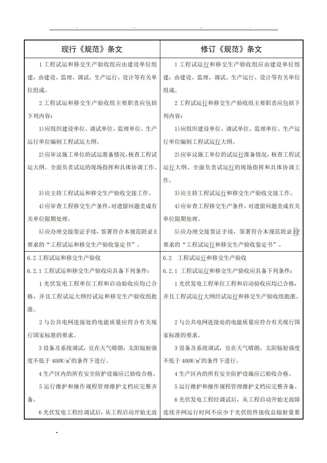
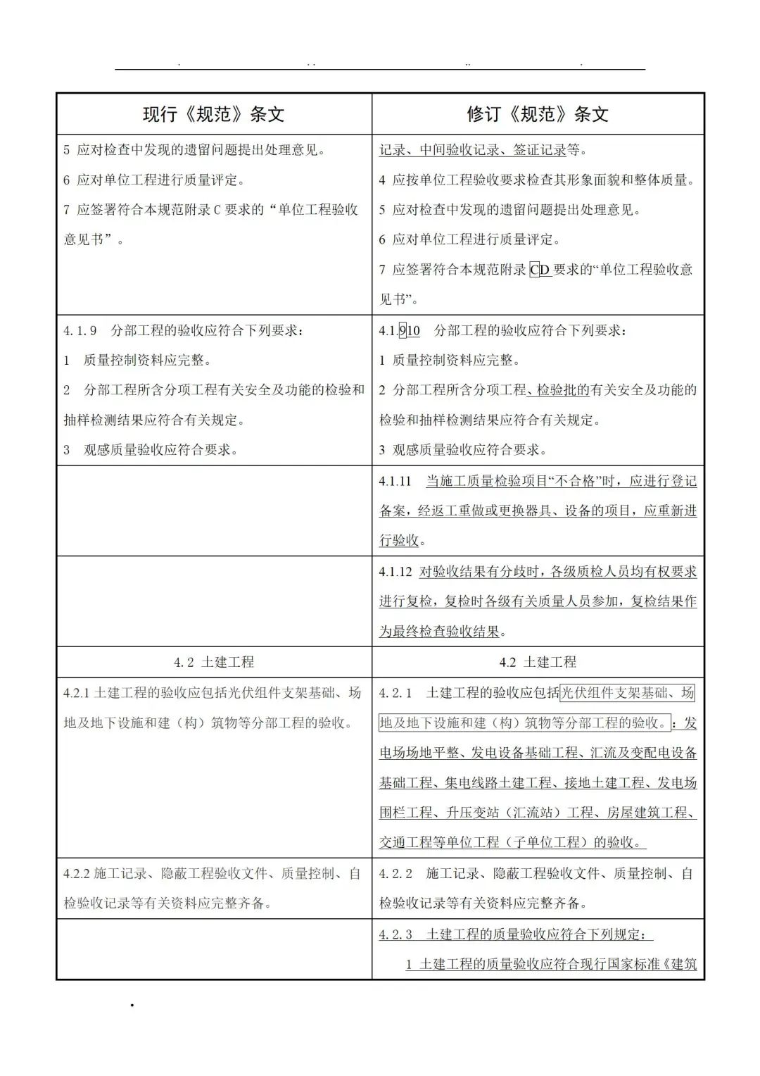
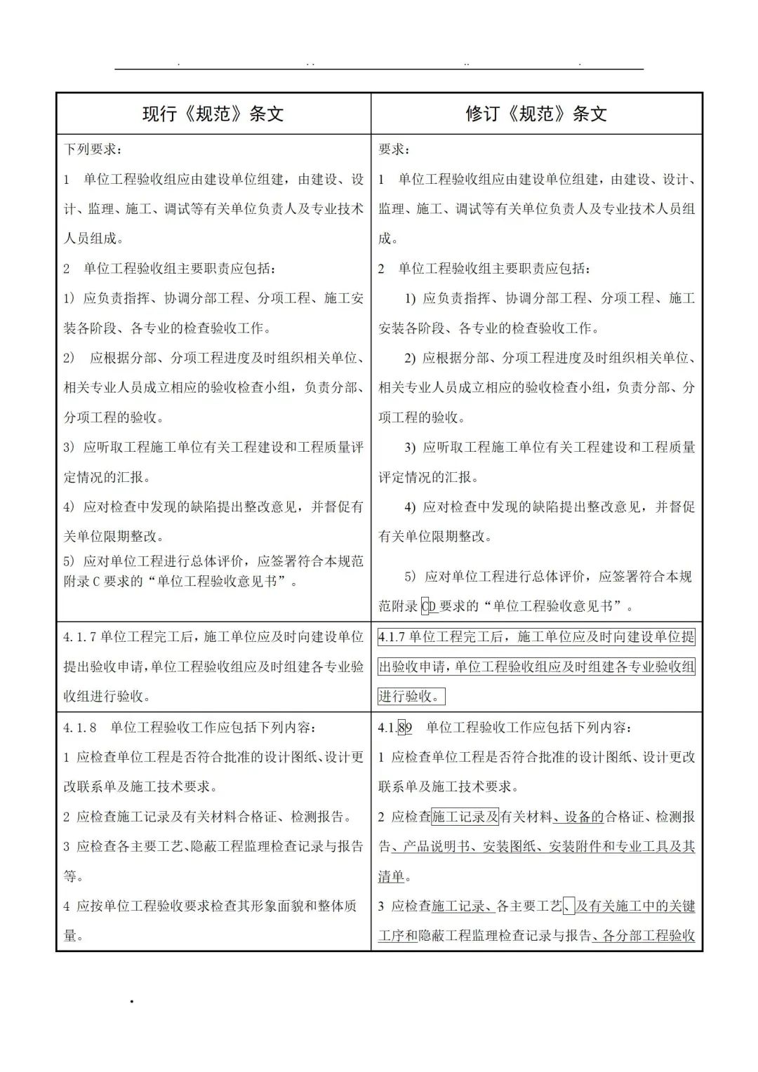
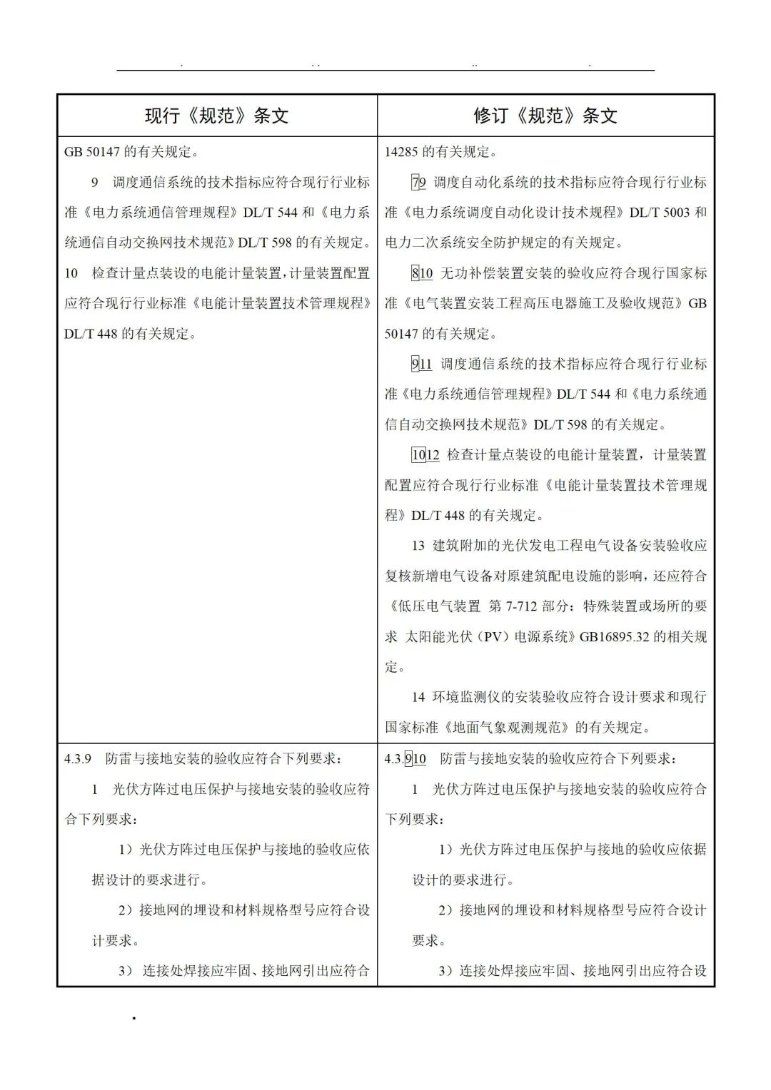
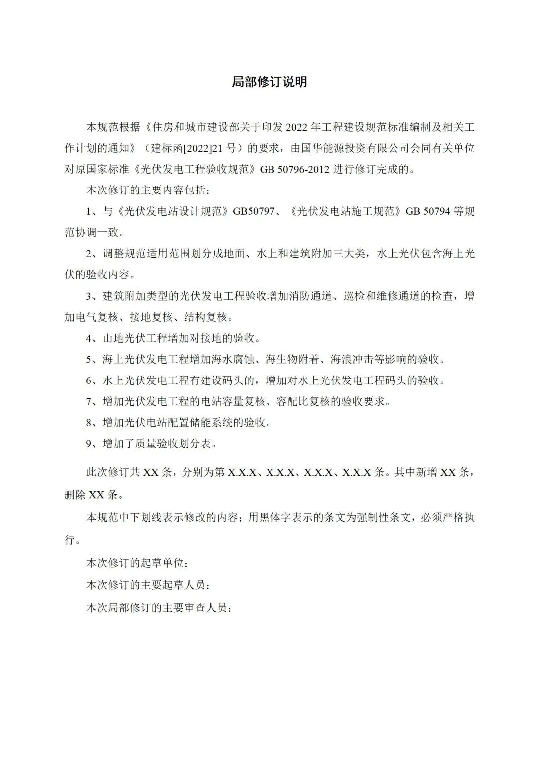
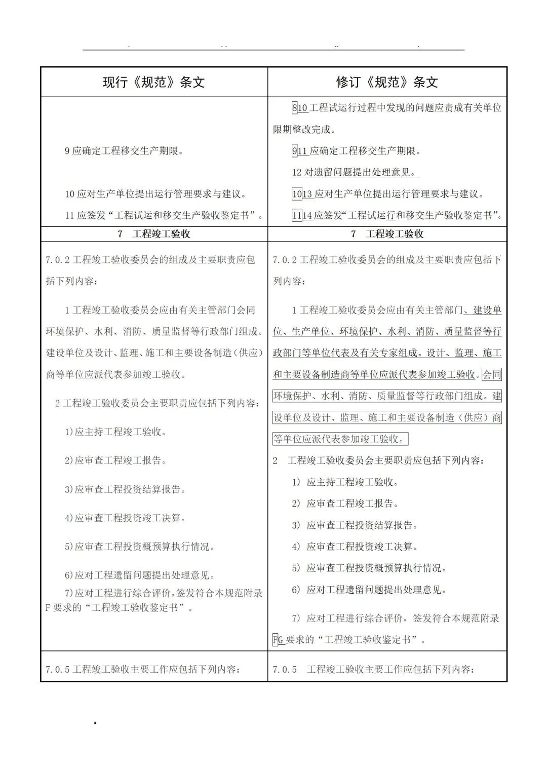
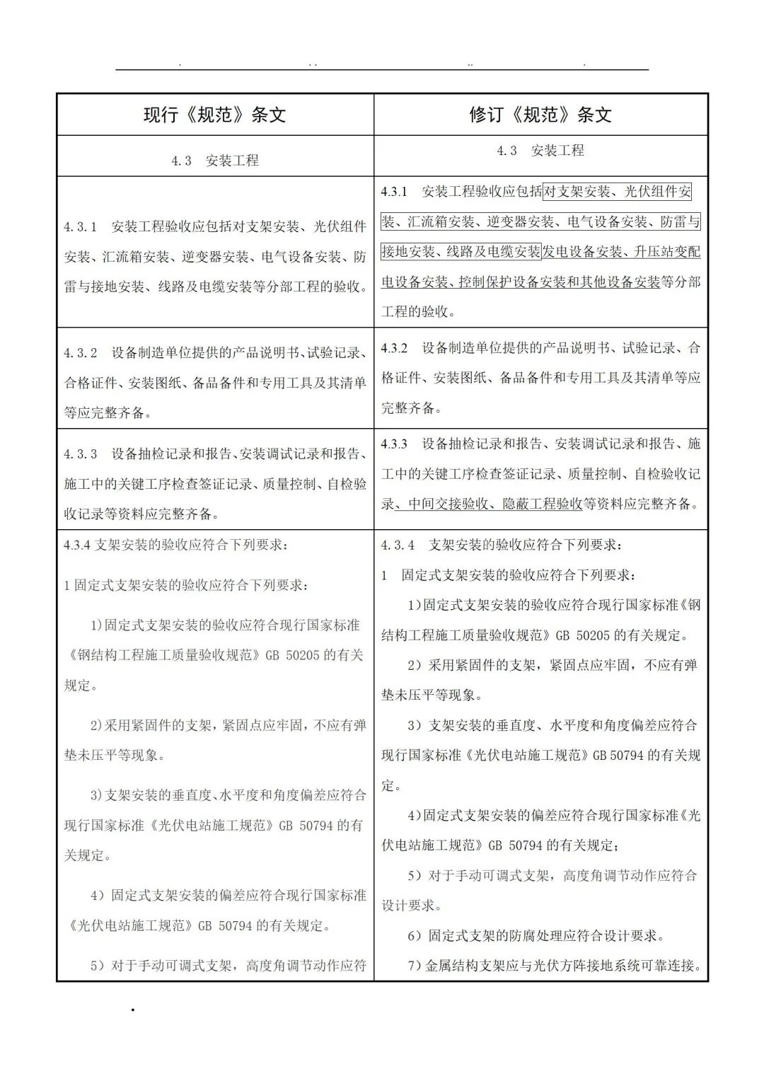
增加光伏配儲的驗收!國家標準《光伏發電工程驗收規范(局部修訂征求意見稿)》發布
原文如下:
住房城鄉建設部辦公廳
2023年12月5日
來源:住房城鄉建設部

近來,“數字化轉型”成了一個高頻詞,且熱度不斷在增高。業內許多人士都在談論這個話題,大有誰不談“數字化轉型”誰就是個“落伍者”之狀。為便于在相同語境下討論問題,今天我也湊個熱鬧,以“數字化轉型”為題,談一點粗淺認識,就教于同行。